财政部税务总局公告2026年第2号
现就调整光伏等产品出口退税政策有关事项公告如下:
一、自2026年4月1日起,取消光伏等产品增值税出口退税。具体产品清单见附件1。
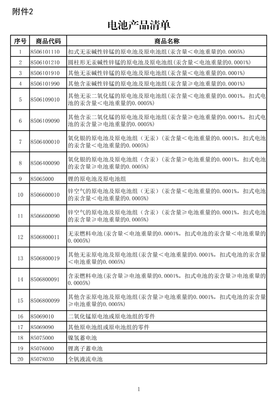
二、自2026年4月1日起至2026年12月31日,将电池产品的增值税出口退税率由9%下调至6%;2027年1月1日起,取消电池产品增值税出口退税。具体产品清单见附件2。
三、对上述产品中征收消费税的产品,出口消费税政策不作调整,继续适用消费税退(免)税政策。
四、本公告所列产品适用的出口退税率以出口货物报关单注明的出口日期界定。
特此公告。
附件1:光伏等产品清单

附件2:电池产品清单


点击查看更多资讯
Click on the link for more information
Alipay and WeChatpay can used with overseas UnionPay card!
BIG CHANGES in RESIDENCE PERMIT!!
Tool for Foreign Trade Company
Foreigners how to apply Chinese Driver's Llicense?







如果您想了解更多相关政策和信息,您可以关注我们的公众号。

